How to establish your UK tax residence status using the Statutory Residence Test (RDR3)
An explanation of how to use the Statutory Residence Test to determine whether you are a UK resident or not for tax purposes. This has been updated with an easy to follow flowchart which you can download.
Last reviewed/updated 16 November 2024
Understanding whether you are deemed a UK tax resident or not is essential to paying the correct tax in the UK. Once you are a tax resident of the UK could mean your worldwide income is subject to UK tax, and there are changes to the rules around Capital Gains Tax and Inheritance tax. Failure to correctly declare and pay tax could lead to penalties and fines.
It also determines the forms you need to submit when you complete your UK tax return as the requirements change depending on whether you are UK resident or non-resident for tax purposes.
Your tax residence status can also affect your ability to open accounts (for example bank accounts) or make investments in the UK.
The Statutory Residence Test is the process that determines the UK tax residence status of individuals with connections to the UK, whether they live in the UK or not. It was introduced by HMRC on April 6th 2013.
Due to the complexity of the Statutory Residence Test, the information in this article is for guidance only. It is always advisable to seek professional advice from a tax expert with the necessary experience to correctly determine your residence status.
Statutory Residence Test: Key Components
There are four essential components to the Statutory Residence Test:
- How many days you have spent in the UK in a tax year
- Automatic overseas test
- Automatic UK tests
- Sufficient ties test
In the simplest terms, you will be considered a non-UK resident for tax purposes if you meet the automatic overseas test and you do not meet the automatic UK test or sufficient ties test.
You will, however, be considered a UK resident for tax purposes if you do not meet the automatic overseas test and you meet one of the automatic UK tests or the sufficient ties test.
Calculating the number of days spent in the UK in a tax year
In the simplest terms, if you spent more than 183 days in the UK in a given tax year, you would normally be considered a UK resident. However, calculating the number of days spent in the UK is not straightforward.
The HMRC set out several criteria for determining whether you spent a day in the UK. Normally, you are considered to have spent a day in the UK if you are here at midnight on any given day.
However, this is also subject to three other factors:
- The deeming rule
- Transit days
- Time spent in the UK due to exceptional circumstances
Firstly, the deeming rule takes into consideration if you have:
- Been a UK resident in one or more previous tax years
- Three UK ties for the tax year, OR
- Been present in the UK for 30+ days without being present at the end of each day.
The deeming rule will automatically change the number of days you spent in the UK, even if you were not present at the end of the day. Therefore, to get a correct calculation of the number of days you have spent in the UK, and whether the deeming rule applies to you, you should seek expert advice.
Secondly, transit days are typically not considered full days under the Statutory Residence Test. A transit day is a day where you entered the UK from another country en route to another country.
For it to be considered a transit day, you must not have conducted any other business during your time in the UK and you should leave the day after you arrive. "Any other business" could include conducting a meeting, or meeting up with friends. However, simply having breakfast or dinner would be considered as part of your transit.
You should seek clarification from an expert about your activities during your time in the UK, as they could have an impact on your total days spent in the UK.
Finally, if you are in the UK due to exceptional circumstances, such as a bereavement, you may be granted special conditions with regard to the total number of days you have spent in the UK.
The number of days spent in the UK may also be affected by factors such as your location, the type of work you have conducted and whether the work is voluntary.
As with all other elements of the Statutory Residence Test, you should always seek advice if you are unsure about how your work may affect the number of days spent in the UK.
The Automatic Overseas Test
You would normally be considered a non-UK resident if you meet any one of the following elements of the automatic overseas test:
- You were considered a UK resident in one or more of the previous three tax years, but you spend fewer than 16 days in the UK in the current tax year
- You spend fewer than 46 days in the UK in the current tax year AND you were non-UK resident in the preceding three tax years
- You work full-time outside the UK and spend fewer than 91 days in the UK and you work fewer than 31 days in the UK for three hours or less in any given day
When it comes to calculating the amount of time you have spent working in/out of the UK, you should always seek expert advice as there are a number of intricate calculations and considerations that will need to be taken into account.
The Automatic Residence Test
If the automatic overseas test is inconclusive, or you fail each of the components, the next step is to consider the automatic residence test.
If you meet any of these requirements, you will be considered a UK resident:
- You spend more than 183 days in the UK in the tax year
- You have a home in the UK and you spend a period of 91 consecutive days there, including 30 inside the tax year. You will also be considered a UK resident if you have no home overseas, or you spend no more than the permitted amount of time there.
- You work in the UK for 365 days with no significant break
Again, there are a number of intricate calculations and requirements involved here, so you should always seek advice before making any decisions about your residence status.
The Sufficient Ties Test
If you are still unsure about your residence status after reviewing the previous tests, you need to consider the sufficient ties test.
Essentially, the sufficient ties test looks at whether you have ties which would deem you to be a resident of the UK. Ties would include:
- Family members in the UK (for example a spouse or children)
- Accommodation (a place to stay which is available to you for a continuous period of 91 days, thus excluding hotels)
- 40 working days of 3+ hours per day or more in the UK
- More than 90 days spent in the UK in at least one of the previous two tax years
- More days spent in the UK than in any other country during the tax year
Understanding how many ties are required to determine your residence status will depend on the number of days you spent in the UK during the tax year.
The following table simplifies this, however, you should seek specialist advice for an accurate assessment.
|
Days spent in the UK in the tax year under consideration |
UK ties needed to be considered a UK resident |
|
16-45 |
At least four |
|
46-90 |
At least three |
|
91-120 |
At least two |
|
Over 120 |
At least one |
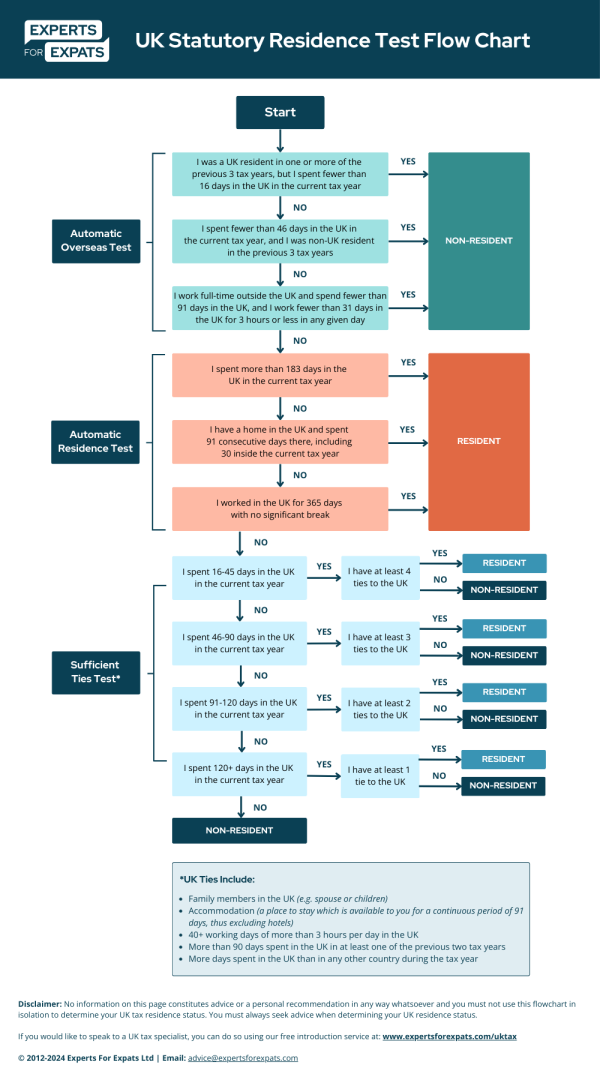
Statutory Residence Test flowchart
We have created the following flowchart to help explain the process more easily. You can either check out the image or download a pdf version. It is important to understand that this is a representation of the Statutory Residence Test and while some cases may seem straightforward, you should always get advice from a UK tax specialist to determine you UK tax residence status.
The Statutory Residence Test and split-year treatment
If you left the UK or arrived in the UK during the tax year – providing you meet specific criteria relating to your particular situation – you may be able to apply split-year treatment to minimise your tax liability.
For more information about split-year treatment, including examples, please read our guide to split-year treatment.
Request help to determine your UK tax residence status
If you are unsure of your UK tax residence status or would like some assistance understanding the Statutory Residence Test and how it applies to you, request a free introduction to one of our UK tax specialists.
As part of our introduction service, you will also receive a free initial consultation which lasts for around 15 minutes.
During the consultation, you can ask general questions about your tax residence status and the consultant will be able to provide guidance for your situation. If you need further assistance, the consultant will be happy to outline any additional services that you may like to use and indicate potential fees and charges for any services that may be required.
Request a free introduction to a trusted UK tax specialist >
Request help from a trusted UK tax residence specialist
Our free introduction service will connect you with a hand-picked UK tax specialist that has the required qualifications and experience to provide expert advice around UK tax residence matters and all elements of UK tax for people in the UK and abroad.
Once you have made your request, you will get:
- Free 15-minute initial discussion by email or phone to explore your situation and answer your basic questions.
- Informal guidance on your UK tax residence status
- Proposal to optimise your UK tax residence status, including: SRT, Split Year Treatment or changes to the non-dom status
- Overview of any fees, charges and services that you may need to get your UK tax affairs in order, without any obligation to proceed.
Request help from a trusted UK tax residence specialist
Our free introduction service will connect you with a hand-picked UK tax specialist that has the required qualifications and experience to provide expert advice around UK tax residence matters and all elements of UK tax for people in the UK and abroad.
Once you have made your request, you will get:
- Free 15-minute initial discussion by email or phone to explore your situation and answer your basic questions.
- Informal guidance on your UK tax residence status
- Proposal to optimise your UK tax residence status, including: SRT, Split Year Treatment or changes to the non-dom status
- Overview of any fees, charges and services that you may need to get your UK tax affairs in order, without any obligation to proceed.
